Instance Verification Kit (IVK)
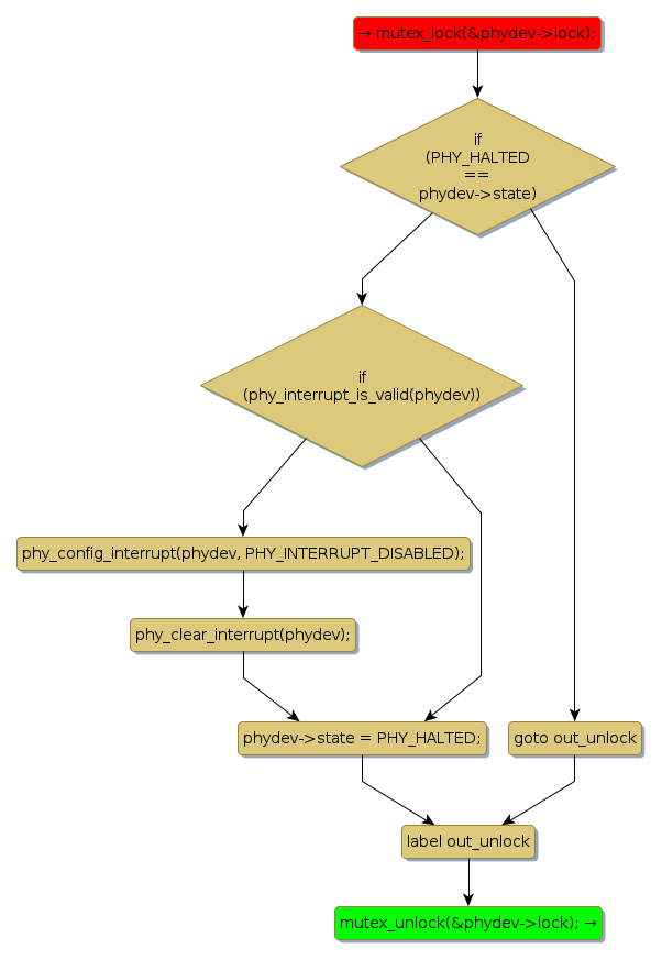
mutex lock @ [17631+26+/linux-3.19-rc1/drivers/net/phy/phy.c]
Instance Signature: lock
|
The Matching Pair Graph:
|
|
Function Name
|
Control Flow Graph (CFG)
|
Events Flow Graph (EFG)
|
Source Correspondence
|
|
phy_stop
|
|
|
[17592+8+/linux-3.19-rc1/drivers/net/phy/phy.c]
|